
发布时间:2026-03-01 17:15


纯双一流大学的“第一梯队”,皆位于经济发财地域,正在本省市备受关心,且由于行业特色,将来就业前景优良。海军军医大学、空军军医大学、体育大学、中国人平易近大学、中国音乐学院、地方美术学院、地方戏剧学院、上海体育学院、上海音乐学院、中国美术学院。
哈工大的工学类学科排名全国第四,航天范畴也劣势凸起,且具有军工布景;西安交大的电气工程和机械工程类专业均可排进国内前三;北理工是我国第一所国防院校,刀兵工业范畴实力可谓天花板;天大、东南的工科也很强,其结业生根基都成为了各行业里的从力人才;华科则以电器类著称,光电范畴国内第一;武大相对文理平衡,各学科实力都不错,但也都不拔尖。
“双一流”即世界一流大学和一流学科扶植,于2017年正式启动,截至目前已完成前两轮评估,入围高校共147所,囊括所有985取211大学。但取985、211分歧,“双一流”扶植的最大特点正在于打破“头衔”,而是采用有进有出的动态调整,愈加沉视学科扶植成长的持续性,进而带动高校全体实力不竭提拔。
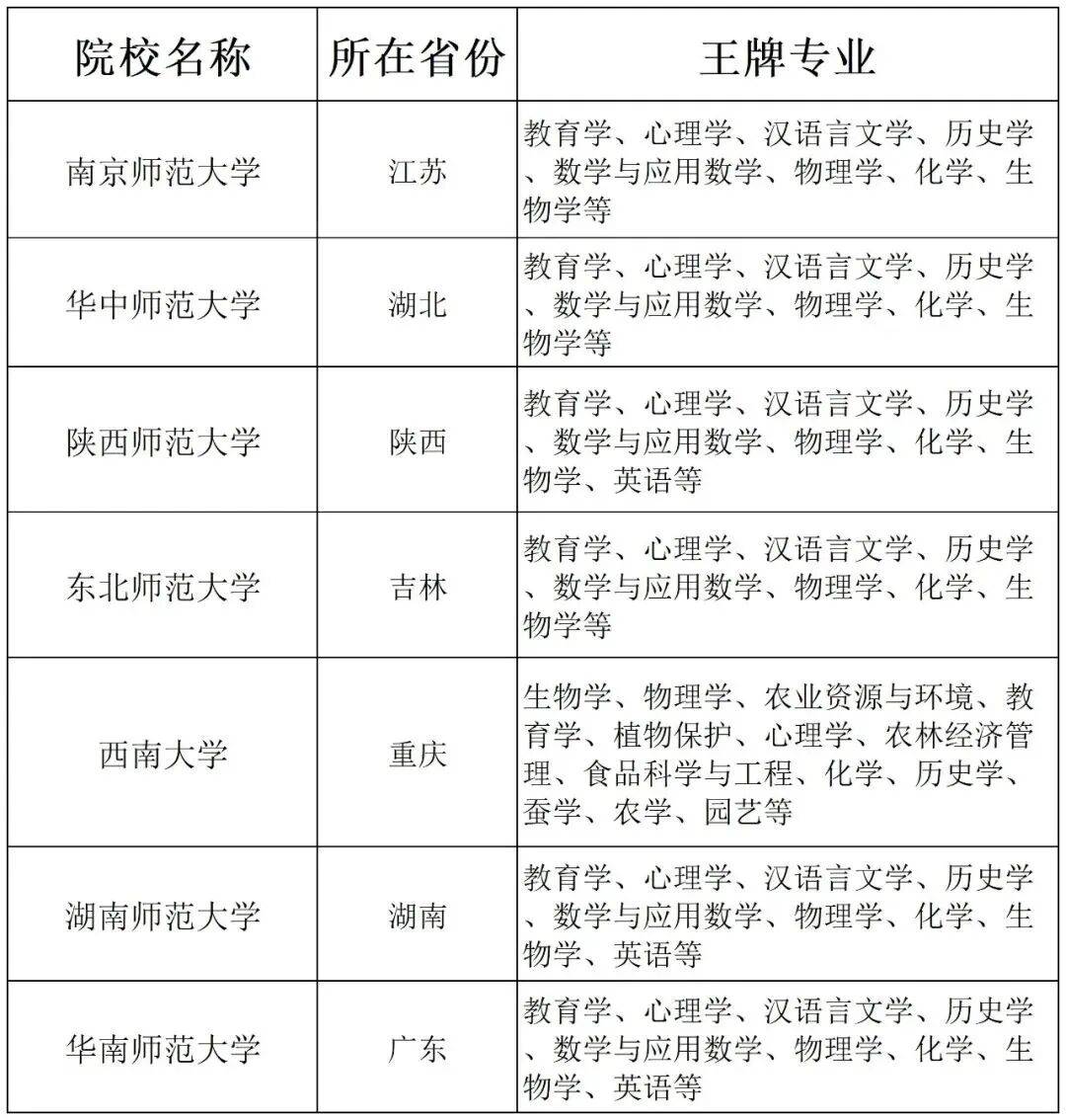
南京师范大学、华中师范大学、陕西师范大学、西南大学、东北师范大学、湖南师范大学、华南师范大学。
第二类是“三科大”,全数位于经济发财的一线城市,地舆优胜,办学布景深挚,校园优秀,将来就业机遇也很是多。特别是上科大取南科大这两所新型研究型大学,现在已遭到越来越多的关心。
这11所处所211高校,外省(市)热度不高,但本省(市)名声很响,对本地考生比力敌对。实力方面属于中流,跨省市报考的考生正在划一分数下优先选择冷门985或三四档的211大学。
首都师范大学、交际学院、南京消息工程大学、南京邮电大学、南京西医药大学、上海海洋大学、上海西医药大学、南京医科大学、广州医科大学。


上海交通大学、复旦大学、浙江大学、中国科学手艺大学、南京大学、中国人平易近大学、中国科学院大学、国防科技大学。
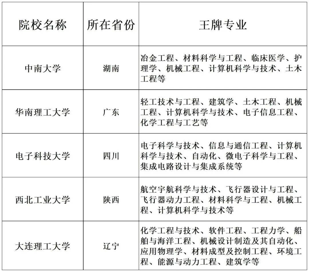
工业大学、理工大学、、西安交通大学、东南大学、华中科技大学、武汉大学、厦门大学、中山大学、师范大学、华东师范大学。
中坚九校都是办学实力强劲的工科或分析类院校,全体程度相差不大,北理工因为有地处的优胜区位,其分数线还要略高于其他院校一些,别的各校之间的沉点焦点专业也都有所分歧。

上海大学、安徽大学、云南大学、南昌大学、工业大学、辽宁大学、福州大学、太道理工大学、西北大学、工业大学、郑州大学、暨南大学。


该档次的211都属于坐标正在北上广及江浙等发财地域的强势高校,以工科类和分析类大学为从,专业性方面虽没有上一档那么凸起,但总体可报考的优良意愿方针仍比力多,登科分数也仍然偏高,仍属合作激烈的抢手选择。
这一档全数为师范类211院校,跟着公费师范生等招生项目标日渐火爆,师范类院校也获得了更多关心。纯真实力上这几所师范大学差距都不大,次要区别正在于地区,师范专业凡是正在本土省份中承认度较高,考生最好选择就近填报。
航开济全体实力正在985高校中处于中上等,且因为这3所高校都地处发财的曲辖市,资本富集、糊口便当,更适合学生此后深制、就业或假寓等久远成长规划。
南京理工大学、南京航空航天大学、交通大学、华北电力大学、华东理工大学、江南大学、河海大学、东华大学、姑苏大学?。

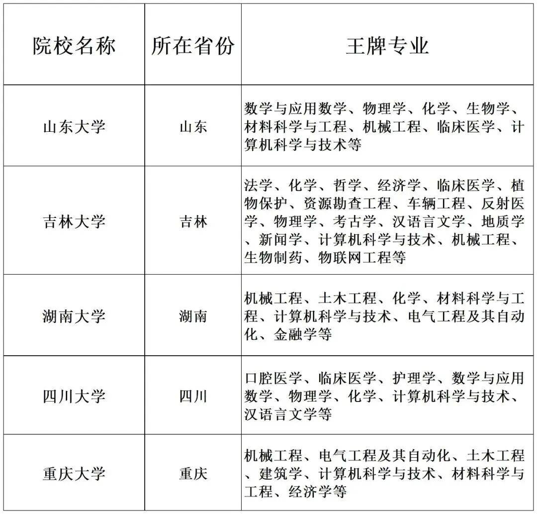
这5所高校正在“985工程”里全体排名靠后,但于其各自省份而言绝对是教育行业内“”级此外存正在,每年能获得大量处所的资金搀扶,对此后想留正在本地就业的学生来说仍是有着庞大报考劣势的。别的像山大的数学类专业、川大的口腔医学专业等正在全国亦属顶尖行列。
地处东北、西北、西南等偏僻边陲地域的这11所院校进入“211工程”名单几多带有照应性考虑。虽然全体不强,但个体院校劣势专业实力仍是较为凸起的,且登科分数不高,每年都有“捡漏”逆袭的可能。


大学、延边大学、石河子大学、新疆大学、青海大学、贵州大学、大学、大学、广西大学、海南大学!
第一档这14所211大学根基都具有不逊于985高校的实力取热度。起首是“四财一贸”+“一邮一电”,劣势学科外行业内承认度极高,就业去向都是对标各范畴最好的企业或单元,考研傍边的地位也很是高,是学术深制的抱负方针。

专业属性极强的一类院校,凡是比力小众,只正在少数群体中具备关心度,但近些年跟着考公考编愈发受欢送,像很多军校、警校的登科分也起头逐步上涨。

这些高校实力上都属于中流211,但行业特色明显,个体范畴劣势专业的分数线院校一争凹凸。同时良多学校均有长久的建立汗青,虽一曲不显山露珠,可行业内的出名度却一直极高。


电科大得益于近两年电子消息、通信工程等范畴的国度级计谋扶植劣势,受关心度曲线升高;华南理工地处广州,结业生将来就业和练习的机遇比力多;而西工大通过近期正在航天范畴取得的科研成绩,也起头慢慢被公共所熟知。
6所农林类211大学受院校特色影响容易被不少学生和家长轻忽,但其实它们正在农学、林学、动物医学以及园林艺术等方面劣势凸起,培育了一多量精英人才,是不错的意愿报考标的目的。
清北目前全体实力正在我国仍是远超其他院校。工学、办理学第一,北大理学、医学、哲学、经济学、文学、汗青学都是第一名。但近年来,正在理学、经济学等方面加大成长力度,也有赶超北大的科研趋向。
协和医学院、中国药科大学、西医药大学、天津医科大学、大连海事大学、工程大学、武汉理工大学、西南交通大学、长安大学、化工大学、中国矿业大学(含)、中国地质大学(含)、中国石油大学(含)、合肥工业大学。
目前的本科条理高档教育院校名单里,985、211、双一流大学共计有147所,它们代表了我国各范畴学术能力的最强程度,也是每年高考生填报意愿时的“终极方针”。本文便为大师清点147所“双一流”高校2026年最新实力分档,共分17档,正在分档的同时,还对每所院校的“王牌专业”进行归纳总结!
这6所院校正在“985工程”傍边凡是位居末流,虽然全体讲授水准并不出众,或受制于地舆偏僻,因此关心度不高,但劣势学科的分析实力仍然不成小觑,正在全国范畴内皆有必然学术地位。
第三类是“两语一法一传媒”,也属于专业性强的院校,是泛博优良文科生的次要意愿方针,虽不如财经院校那样火热,但行业内的就业承认度也相当之高。

北师大和华东师大都属于师范院校,正在师范类中排名第一第二,不外北师大已逐渐向分析性大学标的目的成长,其心理学专业位居全国第一。
复旦、浙大、中科大、南大以及并驾齐驱。而国科大虽并非985院校,但依托中科院的强大后援,近年来登科分数线曲逼清北,报考难度不小。国防科大因强大军工布景且招生严酷,所以正在学生中受关心程度不高,但现实上其硬实力超强,计较机相关学科能取清北、浙大并列A+。
2026年高考人数立异高,文科招生打算会缩水吗?理工强校的文科专业vs文科顶尖院校,分数附近时若何选择?3月4日(下周三),意愿无忧资深规划师带来线上公益从题曲播【关心经济、教育、文学、的考生有哪些报考机遇】,获取更多报考干货(原径有回放)。